
Cybernetic Jewelry: A Systems Approach
17 Minute Read
We live in an age of rapid technological progress where the unthinkable becomes possible and the impossible becomes routine. Even so, the fields of metalsmithing and jewelry making have been slow to incorporate advanced technologies. I believe that microelectronics and computers provide a natural revolutionary path for jewelry development in the late 20th century. The first steps down that path have been taken, and I hope this paper will help others travel it as well.
The word cybernetic refers to the study of human control functions and of electronic systems designed to replace them, i.e., computers. Cybernetic jewelry, as I define it, denotes a type of electronic jewelry controlled by a software program running on a programmable computer lodged in the jewelry piece itself. This is in contrast with classical electronic jewelry, which has no such software component.
Here I intend to place cybernetic jewelry within a cultural and historical framework, showing how it relates to jewelry making and computer art, as well as to society as a whole. Rather than an isolated aberration, it is a natural and inevitable product of our contemporary civilization. I will describe the unique nature of cybernetic jewelry by comparing and contrasting it with "normal" and electronic jewelry forms and by illustrating some of the revolutionary potentials inherent in the concept.

Many metalsmiths and jewelers may find this subject rather esoteric and difficult. I will present a divide-and-conquer strategy that allows you to attack problems in sub-units and then integrate those solutions to achieve higher levels of complexity. This "systems approach" involves analyzing cybernetic jewelry in terms of nested subsystems. It requires that one obtain only enough knowledge and equipment to work at the appropriate level of complexity. Finally, I shall present examples of implementations of this technology and offer some conjectures about future developments.
I make no claim that this is an exhaustive treatment of the subject; cybernetic jewelry is too complex to so treat in a paper in this size. What I will present is an overview of the basic concepts involved and a useful introduction to the new methodologies required. Persons interested can use the information here as a basis for their own explorations of the art-and-technology interface.
A Rationale For Cybernetic Jewelry
The metals/jewelry field has historically benefitted from the infusion of new materials and working technologies from outside its purview. Outstanding and familiar examples are Arline Fisch's adaptation of textile technology and Stanley Lechtzin and Daniella Kerner's use of computer-controlled machining, vapor deposition and electroforming techniques. Tools and materials define ideas, and new tools can define new ideas.
Throughout history, artists have used the most advanced tools and methods of their times to create works of lasting beauty and import. Certainly, granulation must have been at the cutting edge of the Etruscan technological horizon, and the Renaissance painters were among the first to embrace scientific perspective. This desire to "expand the envelope of "esthetic expression is deep-seated and is part of the drive to explore new frontiers, whether in space or in cultural evolution.
Jewelry, like other art forms, is an embodiment and reflection of the culture we live in. We are moving toward a technology-based, information-oriented society, in which data is the most important product. Rapid change is axiomatic, and we are evolving new esthetic sensibilities to help integrate this flood of experiences.

The TV generation has grown up accustomed to an avalanche of images and to the interconnectedness of events and places; the MTV generation is growing up accustomed to multi-channel input and to the equivalence of sight and sound. Our attention is simultaneously being attenuated in span and broadened in band width, creating an ability and a need to acquire more information in a shorter time. At least some people creating conceptually serious jewelry need to develop an esthetic that addresses these issues, I believe that cybernetic and, to a lesser degree, electronic jewelry provide the foundation for such an esthetic. If we can say that sculpture has provided the paradigm for art jewelry as currently constituted, then video provides the paradigm for this jewelry for the information age.
At first glance, computer graphics technology would seem an unlikely basis for a new jewelry esthetic, but on closer examination, most objections are of a technical nature. There is no fundamental problem, except that until recently it has been impossible. Recent developments in hardware have made it feasible to place limited, but still interesting, computer graphics systems into wearable jewelry pieces. The challenge is to develop the potential of these systems.
Viewing the problem from the computer side of this issue, we can see a similar convergence. Computer art has grown tremendously since the early days when it was limited to plotter outputs and Cibachrome prints of video screen images. Now computer-mediated art runs the entire spectrum from super-real film and video images to robotlike sculptures and rooms that react to their occupants. Current miniaturization and low-power technologies make it possible to apply these same ideas in the unique environment afforded by wearable systems.

Computer art has some qualities that are unique or amplified due to the nature of the medium. We tend to think of computer output of any kind as having a high degree of logical structure. While this is definitely true in many or most instances, computers can also produce a degree of randomness and disorder difficult for human neurons to match. Interactivity with the environment is another forte of computer art, as in instantaneous mutability of image. These qualities provide the raw material from which to fashion a new cybernetic jewelry esthetic.
To don the jeweler's hat once more, jewelers and metalsmiths are, by their nature and training, accustomed to the kind of fanatical attention to detail required to develop computer hardware and software, I believe the gulf between these two worlds is not nearly so wide as appearances would indicate. I would like to propose a bridge to join them.
Definition Of Cybernetic Jewelry
Since preshistory, it has been possible to characterize virtually all jewelry in terms of hardware. This hardware has taken a tremendous number of forms, from seashells strung on grass to diamonds set in platinum. We have seen jewelry made in every metal imaginable, as well as cast plastic, folded paper, ivory, slate and wood. Lately, we have seen electronic jewels made of integrated circuits, powered by batteries and driving liquid crystal displays and light-emitting diodes.
All jewelry has one thing in common. The esthetic entity is defined by configurations of hardware. Changing the visual aspect of that entity requires reconfiguring that hardware in some way. This reconfiguration can involve substitution of materials, rearrangement of parts, alteration of surface texture, etc. In the case of electronic jewelry, radical change can be effected by something as simple as pushing a switch to a different position, but this is nevertheless an alteration of hardware, namely the rearrangement of parts.
Recent developments in microcomputer technology allow for a radical new possibility: cybernetic, or software-intensive, jewelry. In this scheme, a significant part of the esthetic entity is defined by a software program running on the jewel's internal microcomputer and output to an appropriate display device.
When we view a computer-generated video image, the esthetic entity which we respond to is not the video monitor on which the image appears or even the computer connected to the monitor. Instead, the esthetic entity is a software program, i.e., a logical arrangement of numbers circulating through the computer's circuitry and instructing it to perform specific functions. The performance of these functions results in the video image. The hardware serves only as a matrix or substrate to contain the software; any monitor will work for output and, within certain constraints, any computer will do for running the software. It is the logical sequence of numbers, the software, which is the unique determinant of the perceived esthetic entity; a different set of numerical instructions would produce a different image.
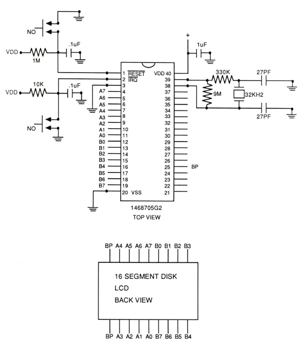
If we take this concept and change the context from video installation to wearable art, then we arrive at the concept of cybernetic jewelry. Cybernetic jewels all contain programmable computers on which the software runs and some kind of output device that changes its configuration in accordance with the logical structure of the software. I use liquid crystal displays (LCDs) as output devices, although there are other alternatives.
The primary feature distinguishing cybernetic jewelry from all other jewelry forms is the software component. Total identification of the jewel with the software would require a jewelry system capable of displaying images of near-video resolution; I call this idealized goal "monitor esthetics," The hardware in such a case would serve an essentially functional role of fastening the computer system to the body and would otherwise be as visually neutral as the video monitor in the example above. However, reality lags behind potential. Although it is theoretically possible with current technology to generate video-quality images in a jewelry system, it would be extremely expensive and difficult. The visual output that can be achieved with my system is of a more modest nature, but the basic principles are still the same.

If we consider the esthetic that comprises the jewel to be determined, at least to some degree, by software rather than hardware considerations, then such a jewelry piece can assume some radical revolutionary properties. Most obviously, if a software program is determining how a jewel appears, then the appearance of that jewel can be altered by loading a different program into the jewel's computer memory, without changing the hardware aspect in any way. Alternatively, if the software is written in a modular form, it is possible to achieve totally different effects by directing the computer to execute at different locations in memory. I have used this strategy in my first generation of cybernetic jewels. The interactive nature of computer technology makes it fairly simple to use data input from external sources, such as switches, keyboards or sensors, to modify the execution of the program, and thus the visual appearance of the jewel. Visual output in such a system could be determined by brain waves and barometric pressure, for instance, combining to alter program execution.
Thus, we see that the application of computer graphics technology to electronic jewelry systems allows a unique redefinition of what constitutes the jewel. This new definition points the way to an information-age jewelry esthetic, where software becomes the primary medium.
The first precursors of information-age jewelry began to appear about 15 years ago, when advances in semiconductor techonology allowed the placement of electronic circuits in jewelry objects. These electronic jewels were, and are, just as hardware-bound as other jewelry forms, but they had some significant differences as well. Most important, they allowed jewelry artists to work in the time dimension as well as the three dimensions of space. Electronic technology made it relatively easy to create jewels that presented a constantly changing face to the world. Another radical potential of this new technology was the ability to use external inputs to alter the manner in which the jewel was changing. Mary Ann Scherr's bioresponsive jewels are prominent examples of the way in which electronics opened the door to new possibilities for the jewelry artist.
My initiation to electronics came in 1974, when I became convinced that computer-generated video was a logical path for jewelry evolution. The necessary microcomputer and LCD video technology did not exist at that time, so I had to be content creating animated LCD graphics generated by hardware circuits. Even at this crude level, the ability to deal with moving and changing images was a challenging and fascinating experience.

The benefits of technology do not come without a price. The entire electronics industry is predicated on the economy of scale, on the amortization of development costs over very large production runs. This is completely antithetical to the notion of the lone artist producing unique artifacts, so conflict must inevitably arise when these two value systems collide.
One very tangible way in which this issue affects electronic jewelry is in the matter of component size and parts count. When making electronic or cybernetic jewelry, one needs to generate electronic signals of a very specific nature to control the output device. The generation of these electronic signals is performed by tiny electronic components called integrated circuits, or chips. In making normal electronic jewelry, the nature of the signal is determined by the kinds of chips chosen and the way they are interconnected. This is often referred to as "hard-wired logic." Problems arise because, depending on the complexity, a number of discrete chips may be needed to produce the desired signal.
Although we think of these chips as being quite small, which they are, they come in bulky packages for the purpose of simplified connections. The limited amount of space available in a jewelry object makes it difficult to employ a large number of these packaged chips.
There are a couple of solutions to this difficulty. Both are rather expensive tor an artist interested in producting unique pieces. It is possible, though often difficult, to obtain the required integrated circuits in their raw, unpackaged form, but it requires very specialized equipment to handle and interconnect them. Such work must be performed under high magnification using ultrasonic wire bonding techniques. The other solution is to have the desired circuit placed on a custom or semi-custom chip by an outside contractor. This method results in the smallest, most elegant solution, but also the most expensive; the first chip supplied might cost $2,500 to $50,000, depending on complexity and the technology chosen. Additional chips might cost $5 per piece in 10,000 quantities. Both of these methods result in one circuit design, hard-wired to perform one function. Unless the artist plans to duplicate this circuit in many jewelry pieces, it is not likely to be worth the effort or money invested. There are severe economic, as well as technological, constraints on the amount of complexity that can be incorporated into classical electronic jewelry.
Cybernetic jewelry provides a way of sidestepping this issue. The microcomputer, which lies at the heart of every cybernetic jewel, is a tremendously sophisticated integrated circuit. Without using additional circuitry, it is capable of generating complex patterns in an LCD panel. Unfortunately, the microcomputer itself comes in a rather bulky package, but at least it requires no additional chips. The big payoff comes when you wish to produce a different kind of output signal. Instead of designing a new circuit made of a number of individual chips, you need only write a new program and load it into the computer's memory. The hardware need not change.

Electronic jewelry is different from "normal" jewelry and cybernetic jewelry is different from electronic jewelry. New methodologies are needed to manage the high degree of complexity involved. I am presenting a method that will allow even those without "high-tech" backgrounds (like myself) to produce technologically sophisticated artworks, given a sufficient amount of dedication and persistence.
A Systems Approach
The essence of this method is to analyze cybernetic jewelry systems in terms of nested subsystems and to identify the tools and techniques required to operate at each subsystem's level of complexity. Solutions achieved at each subsystem level are integrated and used as a base for attacking higher levels of complexity, until the desired outcome has been realized. It is a learn-as-you-go approach and does not assume a lot of prior knowledge on the artist's part. It does demand a willingness to deal with the false starts and failures inherent in any bootsrap situation.
There are two very important considerations that differentiate cybernetic jewelry making from more traditional metal/jewelry work: It requires some very specialized equipment and a detailed knowledge of seemingly arcane subjects. It can be expensive in time and/or money to acquire the machines and knowledge required.
The various ways of dealing with this expense fall into a continuum. One extreme involves acquiring a great deal of money and then subcontracting all aspects beyond overall design management. The other extreme assumes that the artist will spend time and energy to acquire all expertise and equipment required. These two poles correspond roughly to the standard industrial approach and to the approach more often employed by artists. For the purpose of this paper, I will assume that most people will operate somewhere between these extremes, probably closer to the do-it-yourself pole.
I have arrived at a policy regarding equipment. Use someone else's if feasible (and often it is not); failing this, build it yourself (also sometimes impractical); as a last resort, buy it. Fortunately, computers cost only a fraction of their previous price.
In regard to specialized knowledge, I find that it is necessary, at the very least, to know enough to be able to intelligently discuss your ideas with experts in the technologies you plan to use. In my experience, if you are truly committed and dedicated, the people who know what you need will be there when you look for them, but it is important to meet them at least part way, rather than treating them as some kind of "black box" knowledge device. Middle-level engineers working in industry are often excited to find artists using these technologies in novel ways. They will frequently go out of their way to assist you. Sometimes I get help out of friendship, sometimes I trade jewelry and sometimes I have to hire engineers, which can become very expensive.

There are many ways to acquire the minimum level of knowledge required to implement technology-intensive projects. One way is to take courses in a college or trade school, possibly by correspondence. Another way involves using self-teaching materials in a nonstructured situation. The method I have used, which results in an incomplete, but serviceable, understanding is simple. Start working, read everything available (often three or four times) and talk to anyone who will respond. Of course, it is desirable to have knowledge beyond this minimal level, but if willing assistants can be found, it might be better to think in project management terms.
All cybernetic jewelry systems are made up of three main subsystems, two implemented in hardware and one in software, these can be further divided into simpler subsystems. There are tools and techniques necessary for operating at each level.
Conclusion
Most jewelry artists will ask, "Is it worth the hassle?" The answer is personal, depending on several factors of which the most important is whether the artist takes seriously the notion of technology transforming culture. And, so, does he or she believe that art can play an important role in a technology-oriented society.
Many artists might have an aversion to using computers. The truth is, I am not so crazy about computers myself. However, I hope that the "systems approach" I have presented will show how that issue can be managed. The same technologies that have literally taken us to new worlds can also point the way to new worlds of esthetic expression. The sky is no longer the limit. Go for it!
This paper was first presented at the 1986 Society of North American Goldsmith's conference. For a complete text, which includes a detailed method for analyzing the many complexities involved in creating cybernetic jewelry, send a check or money order for $7.50 to Bob Mitchell, SNAG, 9421 Hunting Court, Charlotte, NC 28105
Acknowledgments
Thanks to all the engineers and scientists who have opened their minds and their labs to me, especially Howard Johnson and Dan Evanicky, without whose help and tutelage I could not have done it.
Bibliography
- Bylander, E.G., Electronic Displays, New York: McGraw-Hill, 1979
- Kallard, Thomas , editor, Liquid Crystal Devices, New York: Optosonic Press, 1973
- LCD Technical Manual SI-100, Torrance CA, Seiko Instruments USA Inc.
- MC1 468705G2 Advance Information, Austin TX: Motorola Inc, 1983
- M1468705 EVM Evaluation Module User's Manual, Phoenix AZ: Motorola Inc, 1983
- M68A5 HMOS, M146805 CMOS Family Microcomputer/Microprocessor User's Manual, Englewood Cliffs NJ: Prentice-Hall, 2nd Edition 1983
- Single-chip Microcomputer Data, Austin TX; Motorola Inc, Second printing, 1984
- 6805 Macro Cross-assembler User's Manual, Aurora CO, 2500 AD Software Inc.
Sources
- Avocet Systems, Inc., POB 490, Rockport ME 04856 6805 macro cross-assembler
- Digi-Key Corp., POB 677, Thief River Falls MN 56701 Miscellaneous electronic components
- Jameco Electronics, 1355 Shoreway Rd. Belmont CA 94002 Miscellaneous electronic components
- Logical Devices, Inc. Dept. A, 1321 E N.W 65 Place, Ft Lauderdale FL 33309
- Motorola Inc., Marketing OE39, 6501 Wlm. Cannon Dr., Austin TX 78735 MC1 468705G2 single chip microcomputer EVM evaluation module/emulator
- Perfect Software, Inc., 702 Harrison, Berkeley CA 94710 Communications program (Perfect Link)
- Radio Shack, everywhere, Miscellaneous electronic components
- 2500 AD Software, Inc., 17200 East Ohio Drive, Aurora CO 80017 6805 macro cross-assembler
Vernon Reed is an artist and jewelry designer living in Austin, TX.

The All-In-One Jewelry Making Solution At Your Fingertips
When you join the Ganoksin community, you get the tools you need to take your work to the next level.










